Dynamic programming
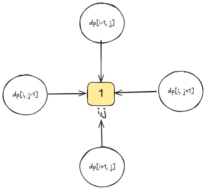
For a one-cell (i, j) we can reach the nearest zero-cell via one of its four neighbors. So, if the four neighbors of the cell have already been solved, we can solve (i, j). This suggests DP.

Sub-problem
Order
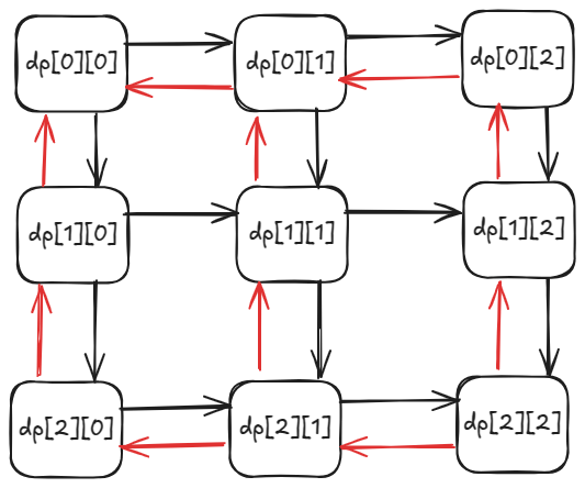
The directed graph has cycles between neighbors.

We can process black arrows in one-pass (top-to-bottom, south-east-wards) and red arrows in a second pass (bottom-to-top, north-west-wards). In that way, each pass would have its DAG and would allow topological order.
Time: . Space:
.
class Solution:
def updateMatrix(self, mat: List[List[int]]) -> List[List[int]]:
m, n = len(mat), len(mat[0])
dp = [
[float('inf')] * n for _ in range(m)
]
# Top to bottom
# South-east wards
for r in range(m):
for c in range(n):
if mat[r][c] == 0:
dp[r][c] = 0
continue
up = dp[r-1][c ] if r > 0 else float('inf')
left = dp[r ][c-1] if c > 0 else float('inf')
dp[r][c] = min( dp[r][c], 1+up, 1+left )
# Bottom to top
# North-west wards
for r in range(m-1, -1, -1):
for c in range(n-1, -1, -1):
if mat[r][c] == 0:
continue
down = dp[r+1][c ] if r < m-1 else float('inf')
right = dp[r ][c+1] if c < n-1 else float('inf')
dp[r][c] = min( dp[r][c], 1+down, 1+right )
return dp
Leave a comment